Rumah kos yang berjarak hampir empat puluh lima menit ke kafe tempat nongkrong
Kafe tetap menjadi pilihan utama dalam memeriksa dan melacak praktik kerja dramaturgi. Karena dengan minum kopi, nyemil kentang, dan main android, saya tidak terlalu tegang dalam aktivitas ini. Dari setiap kafe yang dikunjungi Afrizal membuat saya akhirnya mengenal hubungan kerja tubuh saya dengan pendapatan dan pengeluaran yang paling sesuai. Karena tidak setiap hari selalu bersama Afrizal yang sering kali mentraktir saya. Sekalipun saya cukup mengetahui kalau Afrizal tidak selalu memiliki duit lebih. Dari sekian kafe yang dikunjunginya di Surabaya, kafe tersebut yang paling sesuai dengan saya. Itu pun hanya beberapa kali saja dalam sebulan. Hubungan antara jarak rumah kos saya dengan kafe, karakter saya, arsitektur kafe, kemampuan motor butut saya yang mudah panas, pendapatan tiap bulan, dan harga yang tercantum di menu, serta jarak kafe dengan warung kopi emperan di Klampis yang tidak terlalu jauh menjadi satu kesatuan dalam ketubuhan saya. Kafe itu menjadi transisi atau transit yang paling sesuai ketika di rumah kos mengalami kebekuan dan kebuntuan. Saya berusaha tidak akan memaksakan diri keluar dari logika yang akan memberatkan nantinya. Akhirnya pemilihan dan pertimbangan ini, dapat dipahami bahwa sudah dilakukan kerja dramaturgi biografis saya sendiri. Khususnya untuk aktivitas pemeriksaan dan pelacakan ini.
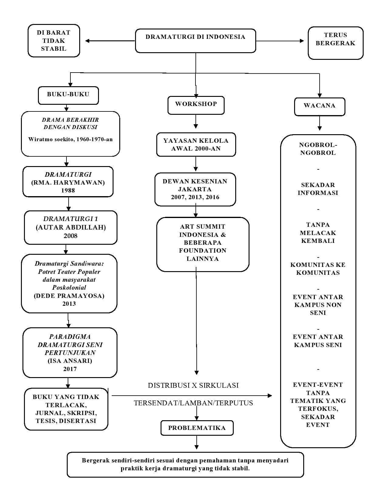
Istilah dramaturgi di Indonesia pada dasarnya bukan hal yang baru di mana Wiratmo Soekito (1929-2001), di era 1950-an hingga 1970-an, kemudian Raden Mas Aloysius atau yang lebih dikenal RM. A. Harymawan (1926-1996) sudah menuliskannya pada tahun 1980-an. Tepatnya tahun 1988 pada cetakan pertama dengan judul Dramaturgi. Tetapi istilah dramaturg itu sendiri muncul di tahun 2000-an. Kemudian terus berkembang dalam membicarakan dramaturgi naskah maupun dramaturgi pertunjukan.
Informasi lainnya perlahan-lahan muncul seperti praktik kerja dramaturgi baru, seiring pengetahuan Barat yang terus masuk melalui media digital di tahun 2010 hingga kini oleh Doktor-Doktor atau Profesor pertunjukan yang terus bermunculan di Inggris, Jerman, Kanada, Swedia, Australia, dan Amerika Serikat. Di mana praktik-praktik dramaturgi baru sudah dilakukan pada era 1980-an maupun 1990-an bisa dilacak dari pertunjukan Teater Kita (Makassar), Teater Kubur (Jakarta), Teater Payung Hitam (Bandung), dan Bandar Teater Jakarta, serta beberapa komunitas lainnya. Dan pada era 2000-an; ditandai dengan banyaknya kolaborasi interkultural melalui workshop-workshop dengan mengundang para dramaturg pertunjukan dari luar negeri, baik itu tari maupun teater.
Teater Garasi, khususnya dalam dua puluh tahun terakhir ini cukup memberikan kontribusi penting mewacanakan dramaturgi dan dramaturgi baru, maupun interdisiplin antar kota dan Negara, serta banyak para pelaku pertunjukan generasi masa kini mendapatkan input dari platform-platformnya. Di antaranya sepengetahuan saya seperti Yustiansyah Lesmana (Teater Gantha, Jakarta), Ferial Afiff (Yogyakarta), Puri Senja (Surabaya), dan Syamsul Arifin (UjiCoba Theatre, Sampang) serta masih banyak yang lainnya. Bahkan di era pandemi Teater Garasi membuat satu platform digital “Majelis Dramaturgi” dengan mengundang beberapa pelaku teater yang pernah terlibat di platformnya maupun yang terlibat di platform lembaga lainnya. Beririsan dengan platform Djakarta Teater Platform 2019 dengan forum “Sharing Dramaturgi,” kemudian terus berlanjut “Forum Dramaturgi” pada platform yang berbeda (new normal) diselenggarakan oleh Dewan Kesenian Jakarta; hal ini nampaknya menjadi tatapan menarik oleh saya untuk terus mendapatkan pengetahuan, dan kiranya di beberapa daerah nampaknya sangat menarik medan kerja ini dilangsungkan dalam setiap platform yang diadakan.
Wiratmo yang mengikuti pendidikan di Belanda pada saat usianya 25 tahun, banyak dipengaruhi pikirannya oleh khazanah filsafat dan teater Barat sehingga memahami betul pemikiran Henrik Johan Ibsen (1828-1906, penyair dan sutradara teater), Johan August Strindberg (1849-1912, penulis dan pelukis), George Bernard Shaw (1856-1950, penulis, kritikus dan aktivis politik), Vsevolod Emilyevich Meyerhold (1874-1940, aktor dan sutradara teater), Albert Camus (1913-60, penulis dan filsuf), Aleksei Maksimovich Peshkov atau Maxim Gorky (1868-1936, penulis dan aktivis politik), serta lainnya, sehingga cara pandangnya terhadap praktik dramaturgi pun secara tidak langsung dipengaruhi pikiran-pikiran mereka yang mempraktikkan bahwa kerja dramaturgi sebelum pertunjukan berlangsung patutlah diketahui sebagai satu riwayat atau pengantar yang konkret untuk masuk ke dalam ruang pertunjukan.
Berziarah ke Makam RM. A. Harymawan di Yogyakarta, pada 23 Juni 2020, di Gamping, Sleman, jarang sekali ditemukan informasi tentang tahun kematiannya
(Foto: Sukron Yusuf)
Harymawan yang menempuh pendidikan di CDI (Cine Drama Institut) di mana pada tahun 1948 waktu itu dikelola oleh Kementerian Penerangan Republik Indonesia—sebelum berdirinya Akademi Seni Drama dan Film (ASDRAFI) pada tahun 1951, yang juga guru dari semua guru seperti Sardono W. Kusumo (sutradara/koreografer), Sri Hastanto (1968-2021, Guru Besar Institut Seni Indonesia Surakarta dan komposer), Sal Murgiyanto, dan Nur Iswantara (penulis dan pengajar Fakultas Seni Pertunjukan Institut Seni Indonesia Yogyakarta), menjelaskan wilayah dramaturgi berada pada makna teater dan drama memiliki kesamaan dengan interaksi sosial dalam kehidupan manusia selain hubungan teknik menganalisis drama dalam pentas.
Hal ini tentu saja mengacu pada tulisan Goffman, yang mana dijelaskan dramaturgi merupakan pendalaman dari konsep interaksi sosial yang menandai ide-ide individu yang kemudian memicu perubahan masyarakat menuju era kontemporer; muaranya mengacu pada suatu gagasan yang dikemukakan Aristoteles dan beberapa tokoh lainnya dari berbagai generasi di eranya masing-masing yang mengembangkan praktik kerja dramaturgi.
Uraian dramaturgi Harymawan juga menitikberatkan pada kerja menonton pertunjukan dengan melakukan pembacaan dua hal yakni struktur (seperti yang sudah disebutkan di atas) dan tekstur; apa yang dilihat di atas panggung, apa yang dirasakan dari tontonan tersebut melalui berbagai macam indra manusia, dan apa hendak dibicarakan dalam pertunjukan. Hal ini merujuk pada buku George Riley Kernodle (1907-88, Profesor teater di University of Arkansas, Amerika Serikat), Invitation To The Theatre (1967, Amerika Serikat).
Wacana dramaturgi yang ditawarkan Harymawan, hanya terlihat digunakan oleh para akademisi seni pertunjukan sepanjang era 1990-an melalui penelitiannya yang tidak terdistribusi dan tersirkulasi dengan baik. Hingga akhirnya Yayasan Kelola di awal tahun 2000-an mengambil peran untuk mempraktikkan kerja dramaturgi melalui sebuah workshop dramaturgi di hotel Novotel, Surakarta. Narasumbernya Japan Dance Contemporary Network. Di antara pesertanya adalah Afrizal, Martinus Miroto (1959-2021, penari dan koreografer), Mugiyono Kasido (penari dan koreografer), dll. yang juga mengurai bahwa dramaturgi merupakan satu praktik kerja yang terus tumbuh sesuai perkembangan zaman.
Dramaturgi berkaitan erat sekali dengan realitas manusia dalam kehidupan; entah apakah itu aspek sosial, ekonomi, politik, budaya, teknologi, hingga kesehatan medis seperti adanya wabah misalnya; cyprian, justinian, shereo, flu, cacar, HIV, dan Covid-19, juga memengaruhi cara kerjanya. Kedaan ini justru semakin menginput saya yang selama ini sering kali istilah dramaturgi menjadi hal yang cukup membingungkan. Baru saya semakin sadar pada praktiknya setiap orang berada pada realitas zaman tersebut sebagai subjek. Mungkin sebelumnya saya nampak kesulitan untuk menjabarkan secara terperinci apa yang dimaksud dengan dramaturgi karena dibebani ketakutan tentang “pakem.”
Perjalanan praktik kerja dramaturgi di Indonesia dengan problematikanya
(Foto: Yusril Ihza)
Praktik kerja dramaturgi semakin meluas wacananya pada era 2010-an hingga kini dengan pertumbuhan dan perkembangan era digital. Workshop dramaturgi sudah mulai sering dilakukan oleh Dewan Kesenian Jakarta (DKJ), beberapa lembaga kebudayaan bekerjasama dengan lembaga pemerintahan. Sayangnya di kampus seni dan non seni, serta komunitas independen tampak jarang menganalisis kerja dramaturgi secara khusus dalam sebuah platform. Karena itu, saya melihatnya masih mengalami kebuntuan dan kebekuan.
Praktik kerjanya lebih cenderung langsung mempertunjukkan karyanya ketimbang membongkar biografi penciptaan; mengungkap kerja dramaturgi dan mengurai metode penciptaannya; apa pilihan kerja pertunjukannya, bagaimana kerja sutradara terhadap naskah/teks, aktor, penata artistik, bagaimana hubungan kerjanya dengan dramaturg, dan bagaimana kerja aktor terhadap tokoh yang diperankannya atau teks yang sedang dibicarakannya, serta sejauh mana sutradara/aktor mendapatkan data-data penelitian dan mengolahnya, yang kemudian ditentukan kerja dramaturginya.
Problematika lainnya, literatur yang membahas dramaturgi secara fokus juga sangat sedikit; tampak lamban dalam sirkulasinya. Seperti buku dramaturgi yang ditulis Autar Abdillah Dramaturgi 1 (2008, Universitas Negeri Surabaya) dan Isa Ansari Paradigma Dramaturgi Seni Pertunjukan (2017, ISI Surakarta) yang mana distribusinya mengalami ketersendatan dalam satu mata rantai yang kurang berjalan baik. Kemudian yang berkaitan dengan sandiwara di era poskolonial, Dede Pramayosa (penulis dan dramaturg) Dramaturgi Sandiwara: Potret Teater Populer dalam Masyarakat Poskolonial (2013, Ombak) yang cukup lebih baik distribusinya ketimbang dua buku tersebut. Bukunya Wiratmo sendiri baru diterbitkan dan didistribusikan pada tahun 2020. Meskipun saya sudah mendapatkan kumpulan esainya pada tahun 2019 dari Afrizal, yang menurut saya cukup lebih baik dari sebelumnya distribusi dan sirkulasi yang didiskusikan secara bersama oleh DKJ melalui channel Youtube dalam program Djakarta Teater Platform 2020.
Esai-esai Wiratmo bagi saya semacam memberikan tinjauan atau penunjuk hubungan antara sutradara dengan naskah, sutradara dengan tema, dan sutradara dengan penontonnya, melalui uraian latar belakang dari naskah yang dipentaskan. Secara tidak langsung, Wiratmo melakukan praktik kerja dramaturgi. Sekalipun jarang sekali yang menyebutnya seorang dramaturg. Sepengetahuan saya, Afrizal salah satunya yang menegaskan bahwa Wiratmo seorang dramaturg, dan saya bersepakat setelah membaca kumpulan esainya.
Saya berusaha melepaskan dari pernyataan Jean Marais (mahasiswanya Wiratmo dan pemerhati seni) dalam kolom komentar saat diskusi daring bukunya Wiratmo, yang menuliskan bahwa Wiratmo menonton teater melalui naskah drama untuk ditafsirkan melalui politik dan filsafat serta tidak pernah menonton teater secara langsung di panggung. Saya agak ragu dengan pernyataan Marais. Barangkali kalau pertunjukan di Barat, Wiratmo tidak pernah menontonnya merujuk pada cara dia menulis dan mendeskripsikan tokoh-tokoh teater Barat. Diperkuat oleh pernyataan Afrizal di saat nongkrong di kafe pada waktu yang berbeda. Tetapi kalau di Indonesia, tentu saja Wiratmo menonton. Merujuk pada tulisan prolog Ignas Kleden (penulis dan akademisi).
Buku lainnya yang menurut saya menarik sebagai uraian dramaturgi, tidak lain bukunya Afrizal Perjalanan Teater Antologi Tubuh dan Kata (2010, ICAN), yang kemudian direvisi menjadi Teater Kedua Antologi Tubuh dan Kata (2019, Kalabuku). Sekalipun dari awal, buku itu tidak diproyeksikan sebagai buku dramaturgi. Kita tahu bahwa Afrizal dramaturgnya Teater SAE. Kalau di era dia bekerja dengan Boedi, dramaturgi disebutnya sebagai puitika. Tentu apa yang ditulisnya membawa saya pada catatan logika keterhubungan. Antara ruang dengan aktor, setting dengan aktor, sutradara dengan aktor, dan naskah/teks pertunjukan dengan penyutradaraan.
Perbedaan dengan tulisan kritik/ulasan teater Iwan Simatupang, di era 1950 hingga 1960-an, Kebebasan Pengarang dan Masalah Tanah Air: (esai-esai Iwan Simatupang), 2004, Penerbit Buku Kompas. Saya berkesan pada pemikiran Iwan secara kritis terhadap dunia kesusastraan, termasuk di dalamnya sastra lakon, dan teater. Bukan menjadi jembatan atau lorong imajinatif antara pembaca dengan peristiwa teater yang sedang ditulisnya. Tidak seperti Wiratmo dan Afrizal. Keduanya melakukan pendekatan dramaturgi yang berbeda. Wiratmo masuk pada latar belakang naskah drama dan sutradara di Barat, sementara Afrizal masuk pada wilayah pertunjukan yang sudah berlangsung. Satu buku yang mungkin tampak kurang terbaca, karena jarangnya dijadikan literatur dalam kajian dramaturgi tidak lain bukunya Suhariyadi dengan judul “dramaturgi” sebagai buku ajar perkuliahan drama/teater; yang dirujuk pada tulisan Eko Santoso, Yapi Tambayong dan Rendra, dipahami sebagai pengetahuan tentang penciptaan drama, baik dalam dimensinya sebagai genre sastra maupun dalam dimensi seni pertunjukan yang mesti memiliki prinsip-prinsip dasar sebagai landasannya.
Hal yang sangat disayangkan, secara umum buku-buku yang disebutkan ini di beberapa jurnal dramaturgi (dari deskripsi, tesis dan disertasi karya seni), kecuali bukunya Harymawan jarang menjadi referensi. Bahkan salah seorang penulis pertunjukan dan akademisi, Malang, berpendapat buku-buku tersebut tidak pernah dibahas oleh para pelaku pertunjukan. Termasuk bukunya Afrizal. Kembali pada tulisan di awal, pembacaan saya merujuk pada beberapa kota di Jawa Timur yang sangat mengalami problematika distribusi dan sirkulasinya.
Alasan utama disebabkan karena mereka tidak memiliki ekosistem. Meskipun sering kali menyebut tentang ekosistem teater; tetapi tidak mengetahui ekosistemnya bertolak dari mana dan untuk apa. Dia sendiri juga berpendapat bahwa tulisan ini tidak akan menjadi apa pun, kalau disebutnya tidak akan berkontribusi terhadap pembacaan dramaturgi. Sedari awal tulisan ini disiapkan sebagai dramaturgi arsip personal yang coba didistribusikan dan disirkulasikan untuk dikritisi bersama-sama.
Berdasarkan problematika ini, akhirnya banyak saya temui komunitas seni pertunjukan menjalankan istilah sesuai dengan pemahamannya yang tidak dapat diganggu gugat tanpa rujukan. Tidak juga mengetahui pada praktik kerjanya yang terus berkembang sehingga tidak mudah menerima pengertian dan praktik kerjanya yang datangnya belakangan. Mary Luckhurst (Associate Director of Research, Profesor of Artistic Research di University of Melbourne, Australia, University of Bristol, Inggris, dan dosen senior drama di University of York, Inggris), dalam penelitiannya pun juga mengungkapkan di Barat sekalipun istilah dramaturgi, dan dramaturg pun juga tidak stabil.
The meanings of the words dramaturg and dramaturgy are unstable, sometimes bitterly so – ‘Few terms in contemporary theater practice have consistently occasioned more perplexity’– yet both words can be traced back to classical antiquity. In Liddell and Scott’s Greek Lexicon the noun (...), dramatourgia, is a subentry under dramatourg-eo, a verb meaning‘ to write a text in dramatic form’, used by Josephus in his Jewish War (75–9 CE). Dramatourg-eo is related to dramatopoi-eo, ‘to put in to dramatic form’; dramatopoia, ‘dramatic composition’; and dramato-poios, ‘dramatic poet’. Both verbs areactive, dramatourg-eo containing the idea of working on drama, and dramatopoi-eo the idea of ‘making’ or ‘doing’, from poien. A work attributed to the Pseudo-Lucian dramatopoiou literally invokes a‘drama-maker’, a creator of plays who can imaginatively compose a drama and realise it on stage (Luckhurst 2006, 5).
Uraian Luckhurst tentang ketidakstabilan dalam istilah dramaturgi dan dramaturg semakin menguatkan saya untuk menginput pernyataan Afrizal tentang kafe yang memiliki dramaturgi. Justru Luckhurst merasa jauh lebih membingungkan ketika melihat beberapa istilah dalam teater kontemporer yang sedang berkembang saat ini daripada dua hal tersebut; yang menurutnya tidak memiliki rujukan. Berbicara rujukan, tentu saja saya hari ini dimudahkan dengan media sosial seperti Youtube yang bisa mengakses pertunjukan yang pernah dibicarakan saya dengan Afrizal selain beberapa pertunjukan di atas.
Contoh yang bisa ditatap sebagai pengetahuan di antaranya Komunitas Teater Berkat Yakin (Kober, Lampung) Pilgrim Project 1, yang disutradarai Ari Pahala Hutabarat, Lab Teater Ciputat (LTC, Jakarta/Tangerang) Kubangan in the Mall, yang disutradarai Bambang Prihadi, dan Otniel Dance (Banyumas) Nosheheorit, yang dikoreograferi Otniel Tasman. Tiga pertunjukan ini saya lacak berdasarkan input-input yang diterima sebagai data tambahan dalam meletakkan kerja dramaturgi yang tidak stabil. Tentu saja latar belakang masing-masing pelaku membuat satu kecenderungan dalam setiap pertunjukannya.
“Pilgrim Project 1” yang disutradarai Ari Pahala Hutabarat (Komunitas Berkat Yakin, Lampung), pada 21 Desember 2019, di Taman Budaya Lampung
(Sumber: Youtube Berkat Yakin Institue)
Pertunjukan Pilgrim Project 1 memberikan kesan kepada saya sepanjang pertunjukannya yang dipakai adalah dramaturgi pause (berhenti sebentar) dalam perjalanan para pilgrim; kalau diartikan sebagai musafir. Pause dipakai setiap aktornya mengingatkan satu pengalaman selama ini, sering kali saya bertemu dengan musafir yang sedang pause, atau bisa dikatakan istirahat sejenak di sebuah warung, pohon rindang, rumah tak terpakai, dan masjid.
Caping, tongkat, dan gembolan (tas bawaan; biasa berisi pakaian dan persediaan hidup ala kadarnya) yang terlihat di panggung seperti mengajak saya ke suatu tempat yang mempunyai makna spiritualitas. Iringan alat musik yang dihadirkannya tentu saja semakin menguatkan pada satu keheningan. Jalinan dramaturgi itu juga diperkuat dengan nilai-nilai sastrawi melalui kalimat yang diucapkan setiap aktor. Pause dalam setiap gerak aktor sebagian besar mengantarkan saya pada ilusi jarak yang cukup jauh untuk ditempuh. Entah seberapa jauh tidak dapat dipastikan ukurannya.
Dramaturgi pause ditandai dengan posisi duduk, posisi berdiri atau melangkah setiap aktornya, dan posisi tumpukan gembolan setiap pilgrim, membawa saya pada renungan-renungan pilgrim dalam setiap pertanyaan setiap pause di tempat-tempat tersebut. Seketika saya merenungkan impian untuk berkunjung pada tempat yang diinginkan sejak kecil, yaitu Mekkah. Sekaligus mengingatkan saya pada cerita tentang Syaikhona Kholil Bangkalan (1820-1925), yang melakukan perjalanannya dengan kapal laut kala muda dari hasil tabungannya selama nyantri di Banyuwangi, Pesantren Al Ashriyah di Dusun Jalen, Desa Setail, Kecamatan Genteng.
Renungan bisa semacam itu dalam pembicaraannya dengan pilgrim. Pause seorang pilgrim bisa diidentifikasi dengan berpuasa dalam mendekatkan diri kepada Allah, agar perjalanannya diridhoi. Biasanya yang dilakukan memanjat kepada Allah, puja-puji, dan berseru sering kali terucap dalam pause. Saya temukan hal demikian di sepanjang pertemuan itu di beberapa kota. Seperti Banyuwangi, Jember, Surakarta, Rembang, Demak, Tuban, Gresik, dan Bangkalan. Hal itu juga hadir di dalam pertunjukan, yang bisa mungkin para aktornya berpuasa sebelum pertunjukan berlangsung untuk menghubungkan dramaturgi tersebut.
Dramaturgi pause juga dipertegas dengan cahaya yang dilihat oleh saya seperti warna hijau, maupun warna-warna yang tenang dan hangat. Warna putih juga cukup dominan pada saat pause. Pause menurut saya yang digunakan Ari, sebagai strategi untuk menemukan satu pencarian. Pause juga sebagai cara melihat untuk saling mengenal antar pilgrim sekaligus untuk menemukan jawaban-jawaban dari setiap pertanyaan yang muncul di kepala mereka. Saya tidak menonton secara langsung pun, dibawa oleh Ari dan aktor-aktornya dengan pause sebagai cara memanggil, berseru, bermunajat kepada Allah, dan berbagai macam cara lainnya dalam konteks pendekatan pada sang pencipta. Termasuk di dalamnya teks-teks puitik yang sering kali menggelitik dan membuat penonton tertawa.
Canda tawa itu pula yang sering dilihat dalam pertemuan dengan pilgrim di setiap tempat pause-nya. Terutama di masjid/makam Syaikhona Kholil sendiri, juga sering kali dihadapkan pada teks-teks dan gerak satir. Bayangan-bayangan aktor sengaja dipantulkan ke latar belakang panggung, kiranya menjadi bagian yang kuat dari dramaturgi pause. Pada saat pause ini, sering kali memiliki bayangan-bayangan itu dalam refleksivitas perjalanan spiritual para pilgrim. Meskipun apa yang diinginkan juga belum tentu terkabul. Antara ketiadaan atau keyakinannya sebagai pilgrim.
Istilah pause dipahami sebagai cara intensitas pilgrim sesuai dengan titik berhentinya. Pause disesuaikan dengan riil atau logika pengalaman mereka. Kalau saya membacanya sebagai pause di era kini merujuk pada aktivitas biografis saya, bisa didekatkan dalam menonton video pertunjukan ini di Youtube, sering kali saya pause dikarenakan aktivitas yang sifatnya sementara. Karenanya dramaturgi selalu bersifat tidak stabil, kalau saya boleh memahaminya seperti demikian dan dapat dipinjam dari manapun.
“Kubangan in the Mall” Lab Teater Ciputat, dalam program Jakarta Biennale XIII, Teater Di Ruang Publik pada 7 Februari 2009, di Senayan City, Jakarta
(Sumber: Youtube Lab Teater Ciputat)
Pernyataan Luckhurst tentang ketidakstabilan dalam kinerja dramaturgi, ingin ditegaskan lagi bahwa pemahaman ini bisa sangat kontras untuk orang lain. Termasuk apa yang dipahami oleh saya terhadap pernyataan Afrizal, yang telah melahirkan optimisme baru kepada saya tentang potensi istilah yang dapat disederhanakan. Bisa mungkin sangat bertentangan dengan sinisme yang diketahui dan pemisahan yang keren dari banyak pandangan seniman postmodern kita dalam berwacana belakangan ini. Bisa mungkin juga kepositifan dalam ekosistem terbatas berdasarkan tubuh saya yang terbilang kurang terampil, tidak cerdas, dan cenderung telmi (telat mikir), menjadi lebih bisa dicerna di tengah perselisihan antara teori dan praktik kontemporer. Khususnya para seniman pemikir yang hendak berkontribusi terhadap perkembangan pertunjukan di Indonesia. Dan tulisan ini tidak mau dibebani dengan hal-hal demikian.
Cita-cita saya sederhana dalam melihat satu pertunjukan yang dihubungkan dengan dramaturgi. Saya memang tidak mengkonfirmasi pada sutradaranya, karena saya bekerja secara progress melalui data internet dan arsip-arsip. Saya memahami dramaturgi yang dipakai Bambang Prihadi, yang biasa dipangil Bembeng dalam Kubangan in the Mall, terkesan pada prank; lelucon terapan atau lelucon praktikal yang dimainkan oleh beberapa orang, secara umum menyebabkan korbannya kaget, tidak nyaman atau keheranan. Sekalipun Bembeng tidak bermaksud demikian adanya. Tetapi kalau dihubungkan dengan reaksi pengunjung mall yang disebabkan dari tindakan performer; heran, bingung, dan kaget, serta bertanya-tanya di hati. Secara tidak langsung menimbulkan anggapan yang dapat disebut candaan. Jelas bukan candaan yang mengandung hal-hal yang dianggap negatif dan kontroversi. Lagi-lagi saya ingin tegaskan, tidak dimaksudkan untuk ‘mengerjai,’ tetapi praktik yang ditimbulkannya memiliki potensi dalam kinerja dramaturgi prank melalui reaksi objek.
Reaksi-reaksi yang ditimbulkan dimulai dari; seorang performer muncul datang membawa tas belanjaan di tengah keramaian dengan tubuh kayak kena setrum/geter listrik (yang saya ambil gampangnya sebagai orang awam), kemudian performer yang berbeda di toko sepatu dengan gerak yang hampir sama. Dia berjalan di depan lift, kayak orang kebingungan, lalu terus melangkah di toko tas, dilanjutkan langkahnya dengan cepat sembari bergerak kejut (setrum). Gambar dizoom in dari jarak jauh yang memang memungkinkan pengunjung mall tidak menyadari kalau performer sedang direkam peristiwanya. Saya melihatnya berdasarkan perspektif penonton video; dihadapkan pada hubungan praktik kontemporer dengan preseden sejarah reality show televisi (tv). Di kala itu sedang marak-maraknya tayangan tersebut seperti (Termehek-Mehek, Tak Ada yang Abadi, dan Mata-Mata, serta lainnya).
Saya melihat di sana kinerja panggung, seperti berjalan paralel dengan tayangan program tv yang sedang booming. Sehingga menurut saya terjadi hal saling melengkapi, menantang dan mencoba untuk melemahkan posisi kritis postmodern dan dekonstruktif yang dominan pada gejala budaya siber di depan khalayak luas seperti yang dirasakan saat ini. Apa yang dilakukan Bembeng secara tidak langsung saya pahami demikian. Hubungan media dan "citra" yang diperpanjang lewat pelaku pertunjukan sebagai spiral sinis dari dominasi sosial dan degenerasi budaya. Performer perempuan juga bertindak serupa di toko baju dan berjalan cepat membuat pelayan dan pengunjung hanya tersenyum, bingung dan berbagai pertanyaan di kepalanya. Posisi kamera memang dipersiapkan sebagai pengintai atau pengintip dari jarak yang jauh. Dan prank lebih didekatkan pada operasi kejutnya di ruang publik. Sementara saya hanya mencurahkan perhatian melalui video terhadap orang-orang didatangi oleh setiap performer.
Dramaturgi prank ini, dimiliki dari kesan saja yang mungkin berbeda dengan pembacaan orang lain. Khususnya yang pernah menonton secara langsung. Justru dengan dramaturgi ini saya melihat keseluruhan pertunjukan secara logis dan terhubung antara satu dengan lainnya. Kata kunci yang bisa dipegang dalam dramaturgi prank ini yakni; reaksi pengunjung mall dan tubuh setrum. Hubungan yang diikat oleh sutradara; bagaimana setiap performer bergerak setrum itu adalah penanda dari identitas. Yang ditawarkannya tentu budaya tubuh seseorang, sejarah personal, usia, keadaan emosional dan jenis kelamin.
Tanda-tanda ini dibangun secara sosial – sadar atau tidak sadar polanya dan kode gerakan yang dipelajari dapat dibaca 'dengan benar' oleh pengunjung mall. Penanda ini sepenuhnya dikodifikasi dan diserahkan kepada publik. Setiap pengunjung yang mengikuti perkembangan tayangan tv tentu menghubungkannya dengan reality show tv. Prank lahir akibat reaksi dari gerakan tubuh itu dalam ruang publik yang menandakannya dari setrum, dan dekorasi tubuh itu dengan kostum, rias wajah dan warna rambut yang dikombinasikan oleh performer.
Performer menuruni eskalator dengan tubuh setrumnya. Dan kamera sedari awal nampaknya memang dipersiapkan dengan multi kamera, seperti sebuah reality show tv pada umumnya. Hingga akhirnya mereka dihadapkan pada sebuah tempat yang sudah disetting. Publik mall yang memang tidak dipersiapkan melihat hal demikian tentu saja dikejutkan dengan semacam itu memunculkan berbagai macam perasaan. Prank bisa semacam jembatan pada gerak yang bisa membuat penonton lebih terkejut dan heran.
Saya melihat prank bisa memberikan kemungkinan perasaan yang sangat mendalam bagi publik mall. Kemampuan dalam gerak setrum, bisa mungkin menjadi hal yang lebih menarik ketika prank terus disadari sebagai dramaturgi untuk menghasilkan reaksi. Kaget, bingung, dan heran bisa mungkin berubah menjadi kagum dengan perubahan daya kejut gerak setrum. Pose-pose mereka yang sudah disadari bahwa berlangsungnya pertunjukan, menurut saya bisa dikejutkan dengan prank yang berbeda sehubungan dengan gerak setrum lainnya. Terjadinya modifikasi tubuh setrum. Saya melihat dramaturgi dalam pertunjukan ini memang dihadirkan buat surprise. Prank sebagai ikatan antara publik dengan pelaku pertunjukan yang bisa diproduksi sebagai pengetahuan mereka melalui peristiwa prank lainnya yang terus beruntun dan tidak melanggar etik maupun bersifat berlebihan.
“Nosheheorit” oleh Otniel Tasman, bersama penari lain dari lintas kota di Indonesian Dance Festival pada 7 November 2018, di Gedung Kesenian Jakarta
(Sumber: Youtube Jakartanicus)
Satu contoh tatapan lainnya yang bisa dibaca oleh saya, dapat dilihat dari praktik pertunjukan Nosheheroit Otniel Tasman, yang digunakan dalam dramaturginya yaitu peminjaman tubuh Dariah (1928-2018, penari lengger lanang terakhir). Sebelumnya saya ingin mengantar dengan tulisan The Body in Space: Layers of Gender in Japanese Classical Dance Colleen Lanki (sutradara, koreografer dan akademisi, Kanada), yang dijelaskan secara singkat dua dari tiga dimensi jasmani penting yang dibahas Judith Butler (filsuf dan teoritisi gender, Amerika) dalam masalah gender: “seks anatomis” dan “kinerja gender.” Gender ditentukan oleh biologi dan kemudian dibuat mudah dikenali melalui serangkaian kode yang dipelajari di masa kanak-kanak, yang semuanya dirancang oleh budaya seseorang dibesarkan. Otniel dibesarkan di Banyumas, yang dekat dengan lengger. Tetapi Otniel baru merasa dekat dengan lengger ketika dia bertemu dengan salah satu rombongan lengger yang sedang ngamen di Jakarta.
Rancangan budaya yang dengan sendirinya terkonstruksi dengan Otniel. Terkait dalam perkembangannya pada masa kanak-kanak dan komponen yang sangat dirasakan gender - gaya berjalan, sikap, gerak tubuh, tingkah laku, nada vokal dan intonasi, kostum, aksesori, gaya rambut – menunjukkan sifat performatif dari konstruk yang dimilikinya sehingga dengan sendirinya, saya membaca karena itulah dia mempelajari maupun mengenali secara detail tentang Dariah. Di mana Dariah satu-satunya penari laki-laki di tengah pergeseran zaman. Sebagai lengger lanang terakhir, Dariah banyak diekspose oleh orang-orang. Termasuk Otniel adalah followersnya.
Otniel sebagai followers seperti meregenerasikan diri dengan cara yang lain, di mana lengger selama ini sudah ditarikan banyak perempuan. Bagi yang tidak mengetahui sejarah lengger, identifikasinya adalah perempuan. Karena itu, dramaturgi peminjaman tubuh Dariah dikerjakan Otniel; dia mengajak beberapa penari laki-laki dari lintas budaya. Tubuh Dariah sebagai subjek pinjaman dan nyawiji, untuk disatukan. Dariah yang bernama asli Sadam, berasal dari Desa Somakaton, Kecamatan Somagede, juga terkonstruksi budaya sejak kecil gemar berlenggak-lenggok seperti seorang lengger dan gemar pula nyinden atau melagukan tembang-tembang Jawa, dan sampai merasa seperti kerasukan indang lengger. Lantas tanpa disadari Dariah melakukan persemedian yang akhirnya menjadi seorang lengger. Dariah merupakan simbol militansi kesenian rakyat yang ditatap Otniel sebagai generasi masa kini. Otniel dalam kesehariannya juga saya lihat seperti ditandai oleh gender atas peminjaman tubuh Dariah yang dimainkan keluar melalui tubuhnya dalam cara dia bergerak, berbicara, berhias diri dan menggunakan ruang dalam hubungannya.
Dramaturgi peminjaman tubuh Dariah ini, bisa dilihat dari penanda sehari-hari untuk mendapatkan jiwanya. Dipinjam bisa dimulai untuk dikenali terlebih dahulu, diketahui, dan dirasakan apa yang hendak dipinjamnya. Peminjaman ini ditransfer ke beberapa penari. Otniel tentu saja menggunakan metode yang tidak hanya terfokus pada bentuk saja. Setelah itu dilakukan semacam workshop dalam penerapan metodenya. Terutama mata digunakan Otniel untuk berinteraksi dengan penonton. Karenanya dari mata itu didapatkan sesuatu yang baru; pandangan menghasilkan gerak dan gerak menghasilkan pandangan. Dilanjutkan dengan memilih mana yang cocok untuk mereka dan mana yang tidak cocok. Tentu setiap hari pasti berbeda.
Otniel semacam penyambung dari peminjaman ini (tubuh yang dipinjam, dipinjamkan kembali ke penari di luar budayanya); melalui Kurniadi Ilham yang berasal dari Sumatera Barat dengan latar belakang pencak silat. Ilham membutuhkan waktu setahun untuk mempelajari lengger; Ahmad Saroji, yang berasal dari Pati, berlatar belakang tari tradisi Surakarta; Damasus juga memiliki latar belakang yang sama diakuinya kesulitan untuk mempelajari tari Banyumas; begitu juga dengan Yoga Ardanu yang berasal dari Sragen dengan latar belakang tari yang sama juga kesulitan dengan lengger yang identik dengan perempuan dan dipelajarinya selama dua tahun; sementara Sutrianingsih yang berasal dari perbatasan antara Jawa Tengah dan Jawa Barat, Sidareja dan Ciamis, di mana dia sejak kanak-kanak terkonstruk dengan tari Sunda dan kemudian beralih pada saat remaja dengan tari Jawa (Banyumas), karenanya tidak terlalu kesulitan selama Otniel memperkenalkannya.
Satu-satunya perempuan di antara mereka, karena dia dianggap penari lenggger yang memiliki maskulinitas daripada penari perempuan lainnya. Sekaligus diperuntukkan menyerap kepada penari laki-laki yang dipinjam dari lengger lanang. Dikarenakan tubuh Dariah dipinjamkan, Otniel si peminjam pertama kemungkinan tidak mempertemukan mereka dengan si pemilik tubuh yaitu Dariah; karena secara logis dramaturgi akan menimbulkan ketegangan-ketegangan jika hal itu terjadi.
Tangkai bunga mawar berwarna merah dengan jumlah yang disesuaikan dengan penari di atas panggung, dibawa Otniel sebagai pinjaman tubuh Dariah lainnya; seakan mengatakan lengger lanang tidak lagi berbicara hubungan tari dan jenis kelamin penari, yang juga tidak menentukan jenis kelamin penarinya, begitu pula jenis kelamin tarian tidak menentukan apakah penari harus secara biologis laki-laki atau perempuan.
Otniel yang menghubungkan jenis kelamin Dariah dan tariannya; juga tidak lagi berbicara tentang kualitas gerakan, postur tertentu dan gerak tubuh dalam tarian, yang sering kali berasal dari jenis kelamin utama karakter yang sedang dilakukan, tetapi juga ditampilkan ketika penari menunjukkan atau mempersonifikasikan konsep abstrak daripada orang yang sebenarnya. Penanda yang dibawa dari bunga mawar, nyanyian dan iringan musik, lantas ditransaksikan pada penari lainnya yang akhirnya ikut memegang bunga satu persatu. Penanda ini, dikuatkan oleh dipukulnya kepala Otniel dengan bunga mawar hingga bunga itu jatuh berantakan ke lantai permukaan panggung.
Tubuh pinjaman Dariah; bisa mungkin dihadirkan juga dari konde, selendang, jarit, kebaya sampai peralatan make up milik Dariah, yang dipinjam oleh Otniel sebagai titipan mendiang pada keluarganya dapat diartikan secara harfiah berarti bentuk, pola atau model pinjaman tubuh yang diesensialisasi dari kenyataan Dariah sesungguhnya di masa lalu. Hal ini mengacu pada hubungan budaya yang dikonstruksi sejak kanak-kanak; yang secara tidak sadar pertemuan lengger dikarenakan ngamen, secara tidak langsung dapat dianggap sebagai perantara identitas budayanya Otniel; yang dilepaskan dari elemen produksi gender lengger yang dekat dengan transgender secara historisnya. Tetapi peminjaman ini saya bisa langsung baca dari posisi tubuh penari atau dari salah satu gerakan tangan penari; bahwa merujuk pada tubuh Dariah.
Tiga tatapan tambahan saya di atas jika dikaitkan dengan pernyataan Luckhurst melalui buku yang ditulis Henry George Liddell (1811-98, penulis, Inggris) dan Robert Scott (1811-87, akademisi psikologi, Inggris) dalam Greek Lexicon tentu mengalami perkembangan yang signifikan. Dijelaskan bahwa dramatourgia, adalah sub-kontrak di bawah dramatourg-eo, kata kerja yang berarti "menulis teks dalam bentuk dramatis", digunakan oleh Flavius Yosefus (37-100 M, sejarawan dan penulis apologetik) dalam perang Yahudi (75-9 M). Dramatourg-eo terkait pada dramatopoi-eo, 'untuk dimasukkan ke dalam bentuk dramatis'; dramatopoia, 'komposisi dramatis'; dan dramato-poios, 'penyair dramatis'. Jika membaca dari pernyataannya, bisa dipahami bahwa dramaturgi merupakan ide untuk mengerjakan sebuah drama, di mana kedua kata tersebut lebih bersifat kata kerja yang aktif, bukan pasif sehingga memungkinkan berkembang sesuai dengan kebutuhan di lapangan pertunjukan maupun kontekstual zaman. Sementara dramaturg menyusun sebuah drama dan merealisasikannya di panggung secara logis dan terukur.
Realitas yang dihadapkan pada saya belakangan ini, pemahaman dramaturgi yang berkaitan dengan penulisan naskah drama; kemungkinan lainnya merujuk pada kutipan tersebut. Sehubungan dengan peristiwa dramatis, penulisan komposisi teks dramatis, dan menulis teks naskah secara puitika. Di luar naskah drama, pertunjukannya dapat dilihat sebagai rujukan dramaturgi di masa kependudukan Jepang yang terus berkembang hingga kini. Meskipun pilihan kerjanya secara umum sama adalah mimesis, tetapi dilakukan dengan cara dramaturgi berbeda-beda (merujuk pada mimesis yang diinginkan setiap sutradara/pelakunya). Misalnya praktik kerja teater di era 1940-an (akhir kependudukan Jepang) oleh; Usmar Ismail (1921-71, Teater Maya, sutradara teater dan film, Jakarta), yang berkontribusi penting atas berdirinya Akademi Teater Nasional Indonesia (ATNI) di era 1950-an bersama Asrul Sani (1927-2004, penulis). Sekalipun hanya berusia singkat tidak kurang dari 15 tahunan, tetapi dalam perkembangan sejarah dramaturgi pertunjukan selanjutnya melahirkan tokoh-tokoh baru di era setelahnya.
Sebutlah salah satunya adalah Teguh Karya (1937-2001, sutradara teater dan film); di era 1960-an, Suyatna Anirun (1936-2022) dkk (Studiklub Teater Bandung), Teguh Karya (Teater Populer, Jakarta), Arifin C. Noer (1941-95, sutradara teater dan film, Teater Kecil, Jakarta) dan WS. Rendra (1935-2009, Bengkel Teater Rendra, Yogyakarta/Jakarta); di era 1970-an, Nano Riantiarno (Teater koma, Jakarta) dan Putu Wijaya (Teater Mandiri, Jakarta); di era 1980-an, Heru Kesawa Murti dkk (Teater Gandrik, Yogyakarta); di era 1990-an, Iswadi Pratama (Teater Satu Lampung); dan di era 2000-an, Rukman Rosadi (Saturday Acting Club, Yogyakarta); serta di era 2010-an, Budi Yasin Misbach (Teater Alamat, Jakarta), B. M. Anggana (Komunitas Sakatoya, Yogyakarta) dan Rachmat Hidayat Mustamin (Studio Patodongi, Makassar).
Nama-nama pelaku dan komunitas teaternya di atas, sekali lagi hanya sebagai contoh yang saya pakai untuk pengetahuan (secara personal khususnya, sekali diingatkan kembali). Tentu sangat terbatas ruang lingkup yang berkaitan dengan wilayah pembacaan saya. Tidak juga dikatakan sebagai representasi di Indonesia. Saya hanya merujuk pada beberapa platform yang diselenggarakan oleh lembaga tertentu dan pembacaan Afrizal secara tidak langsung di sela-sela minum kopi, nyemil kentang, dan main android (yang bisa mungkin saya salah menangkap). Akhirnya saya membaca pilihan kerja mimesis ini tetaplah menjadi pilihan kerja yang menarik dari masa ke masa. Hanya dramaturginya yang berbeda dari masing-masing komunitas dan para pelakunya. Ada yang bertolak dari teater tradisi, budaya, sosial, politik, dan ekonomi, serta berbagai macam aspek lainnya, yang kemudian dipadukan, diparadokskan, dan dileburkan menjadi satu kesatuan dalam sebuah pertunjukan.
(Pose Mary Luckhurst, Sumber: Society for Theatre Research)
Tiga tatapan pertunjukan di atas, uraian pilihan kerja mimesis dari masa ke masa dan kutipan Luckhurst tersebut, semakin menjelaskan kepada saya untuk memahami bahwa sejarah dramaturgi memang mengalami perkembangan dalam praktik kerjanya. Karena itu, secara akal sehat saya kalau berpijak pada Barat maupun membaca perkembangan literasi dramaturgi di Indonesia dengan segala macam problematika, semakin erat kaitannya dengan perkembangan zaman. Justru semakin memacu saya untuk tidak tinggal diam saja dan larut pada ketidakstabilan itu. Saya coba mengabaikan “pakem” yang sering kali ditemui ketika berhadapan dengan istilah dramaturgi. Saya semakin ingin mengetahui sejauh mana pemeriksaan dan pelacakan historisnya yang dilakukan oleh Luckhurst.
Satu hal yang ingin saya coba simpulkan sebagai akhir pengantar ini; sebelum masuk ke pembahasan yang lebih rinci dalam pemeriksaan dan pelacakan Luckhurst, ditegaskan bahwa pilihan kerja ikut menentukan dramaturginya. Kalau saya pahami, pilihan kerja mimesis tentu sangat berkaitan dengan naskah drama, yang bisa dirujuk atau dipahami dalam dramaturgi naskah, yang pada umumnya menjadi tumpuan. Tetapi dalam perkembangan penyutradaraan dengan pilihan kerja (tumpuan utama) yang menggunakan tubuh, arsip, robotik, benda atau objek, desain grafis, artefak, ilmu keris, multimedia, foklor, teknik nuklir, radiologi, seni rupa, tekstil, hologram, dan arsitektur, serta lintas disiplin lainnya; biasanya tidak lagi berhubungan dengan naskah drama, atau yang lebih saya ketahui disebut teks pertunjukan.
Teks pertunjukan ini tidak sama dengan plot pertunjukan yang dilakukan para pelaku teater tradisi. Karena teks yang dibuat lebih beragam variannya. Bisa berupa diagram kerja, bagan-bagan, maket, lalu-lintas kerjanya, story board, catatan hasil penelitian, temuan-temuan, transkrip wawancara, foto-foto yang diakses dari banyak sumber, dan berbagai macam metodologi penciptaan. Pilihan kerja semacam ini berhubungan dengan praktik kerja dramaturgi baru, yang akan diuraikan pada bagian-bagian terakhir tulisan ini.
Berdasarkan dari buku-buku dramaturgi yang menjadi daftar bacaan saya dalam tulisan ini, obrolan dengan Afrizal di kafe dari waktu ke waktu, dan kutipan tulisan Ugoran Prasad (penulis, musisi, dan dramaturg Teater Garasi); bahwa dramaturgi dapat dipahami sebagai sistem operasi gagasan sutradara ke dalam pertunjukan, karena itu dipahami kerja dramaturgi sangat berhubungan dengan kerja intelektual dan praktik yang digabungkan menjadi keseluruhan organik, data (visual-audio), presentasi, fisik, teks, naskah, representasi, presentasi, interpretasi, tubuh, akting/gerakan dalam peristiwa, media, dan peraga/aktor/performer. Dapat juga dipahami sebagai praktik kerja jalinan yang saling terikat antara gagasan; ide, elemen, unsur-unsur pertunjukan/karya, tema, dan publik yang menontonnya menjadi keseluruhan untuk diketahui, dipahami, dan dimengerti kausalitasnya antara satu dengan yang lainnya. Datangnya dari mana, untuk apa, kenapa dihadirkan, apa yang menghubungkannya dengan tema, kenapa dibentuk, dan diciptakan, serta apa yang melatarbelakanginya dalam pilihan kerja pengkarya.
Saya jadi semakin yakin bahwa kerja dramaturgi tidak kaku dengan “pakem” tertentu dan tidak akan bilang “mengimutkan” segala macam pekerjaan dan ruang dengan istilah ini. Karena saya tidak memiliki kapasitas untuk menghakimi atau mengolok-olok seperti demikian. Herannya hal ini dilakukan secara mayoritas oleh akademisi seni, baik itu sarjana seni maupun pendidikan seni.
Saya akhirnya tidak mau ambil pusing pada persoalan itu setelah saya banyak memeriksa dan melacaknya. Jangan-jangan kampus seni berbasis seni murni atau pendidikan seni sedang mengalami problematika akal sehat terkait ini. Sejenak, saya coba lupakan untuk itu. Bahkan saya kini memahami dengan sangat sederhana; saya harus mengetahui dan mengerti apa dilakukannya, serta fokus pada satu pilihan kerja, yang juga dibuntuti dengan rujukan dramaturgi yang sudah ditunjuk. Barulah tugas sutradara mengarahkan dan menciptakan gagasan; ide yang sudah terhubung itu menjadi satu kesatuan.
Luckhurst memulainya dengan istilah dramaturg dan dramaturgi, karena itu saya menyimpulkan bahwa dramaturg merujuk dari istilah dramaturgi yang diuraikan merupakan penghubung; penyusun sistem gagasan apa pun yang berpikir secara kritis dalam praktik kerja agar menyatu secara baik kerangkanya maupun tujuannya ke dalam sebuah pertunjukan; menghubungkan antar elemen dan unsur yang dilihat oleh publik sesuai dengan pengamatan dan penelitiannya; melihat berbagai macam aspek dari karya yang dipertunjukkan/dipamerkan dengan mempertimbangkan satu kinerja lain di berbagai disiplin ilmu, yang nantinya dia bisa berfungsi sebagai operator sistem, programer, ataupun pada pertunjukan sebagai sutradara/penulis naskah sekaligus atau juga bekerjasama dengan penulis naskah, perupa, koreografer, komposer, dan sutradara dalam pengarahan pemain, penari, pemusik, performer, media, artistik, dll. sebagai tubuh pertunjukan/karya dalam mewujudkan gagasan itu ke atas panggung/sebuah karya agar bisa tersampaikan visi dan misi karyanya.
Sehubungan dengan kesimpulan di atas, berbicara dramaturg dan dramaturgi bukan lagi identiknya dipakai oleh pelaku pertunjukan (teater & tari), justru dapat dilakukan oleh perupa, komposer, kreator video mapping, dan filmaker, serta berbagai macam pelaku seni lintas disiplin lainnya. Karena itu, saya coba merujuk tiga pembacaan lainnya dalam praktik kerja dramaturgi di karawitan/musik, rupa, dan kreator video mapping sebagai tambahan terakhir rujukan dalam pengantar ini.
Pertunjukan Tuwakatsa oleh Laring Project di International Gamelan Festival, dikomposeri Gema pada 11 Agustus 2018 di Balai Soedjatmoko, Surakarta
(Sumber: Youtube Swaratyagita)
Saya melihat pertunjukan Tuwakatsa untuk gong dan vokal, dikomposeri Gema Swaratyagita (Surabaya/Jakarta), yang menempuh pendidikan di dua kampus sekaligus pada beberapa tahun silam, yaitu jurusan Sastra Indonesia Universitas Airlangga dan Pendidikan Sendratasik jurusan Seni Musik Universitas Negeri Surabaya (UNESA), juga ikut memengaruhi perkembangan praktik kerjanya. Apakah sebagai komponis/komposer tidak memikirkan kerja dramaturgi? Saya kira kerja dramaturg sudah melebur dengan pekerjaannya sebagai komposer, yang memang dirinya tidak bekerjasama dengan seorang dramaturg.
Dramaturg sekaligus komposer dalam perwujudan karyanya; saya kira itu. Dari pilihan pendidikannya saja secara tidak langsung masuk pada perancangan dan perwujudan dalam memproduksi pengetahuan yang saling menatap muka antara keduanya, yang kemudian membawa Gema belajar pada Slamet Abdul Sjukur (1935-2015, komponis, Surabaya) untuk mendapatkan referensi musik kontemporer.
Latar belakang ini sengaja saya munculkan kembali, karena sebagian dari kerja dramaturgi yang menjadi sejarah dalam karyanya kini. Gong dan vokal sebagai pilihan alat musik, yang dirancang dari praktik kerja dramaturgi yang bermuara pada bentuk 'tradisi yang diturunkan secara lisan'. Termasuk budaya material yang digunakan, dan referensi umumnya penekanan khusus pada pengumpulan atau analisis teks dari sebuah bentuk verbal seperti cerita pewayangan atau 'cerita rakyat.' Permainan gong (Didit Alamsyah dan Ronal Lisand), vokal (Tessa Prianaka, Monica Dyah, dan Yanthi Rumian) semacam dramaturgi eksplorasi bentuk verbal tersebut, atau seolah-olah “dimain-mainkan”, yang juga memiliki literatur ilmiah tentang ruang lingkup eksplorasinya, metodologi, dan sejarahnya. Permainan dalang dan sinden pun, yang dipertunjukkan Woro Mustika Siwi juga terhubung dengan eksplorasi dari 'folk narasi', yang dileburkan dengan ritus-ritus sosial semacam mantra atau doa-doa.
Pertunjukan yang berdurasi kurang dari 45 menit itu, sebagian besar dirancang dan dioperasikan dengan cara eksplorasi atau “bermain-main” dengan gong, vokal, sinden, dan dalang. Saya meyakini Gema sudah memikirkan sepanjang durasinya diperlakukan dengan cara “memainkan” tempo, ritme, dan kosa kata layaknya membawa sebuah eksplorasi latihan sebagai tubuh pertunjukan. Saya kira ini tetaplah menjadi menarik sebagai arsip yang sangat luas untuk dianalisis. Budaya tradisional diperlakukan dengan kerja eksplorasi kekinian, paradigma yang “dipermainkan” dapat dipahami sebagai totalitas dari kreasi kontemporer yang berbasis tradisi.
Gong yang dipukul dengan tangan satu ketukan, terkadang juga dua ketukan, lambat, terkadang juga cepat, mengingatkan saya “bermain-main” dengan keduanya, yang memang pada dasarnya saya tidak dekat dengan alat musik tersebut, sehingga memperlakukan dengan cara demikian. Tetapi saya meyakini bahwa pemukul gong bukan orang seperti saya yang tidak mengerti alat musik. Tentu saja mereka tumbuh dan berkembang dari komunitas yang mencerminkan identitas budaya maupun sosialnya; mengetahui standar dan nilai-nilainya yang ditransmisikan secara bunyi, dengan “mempermainkannya” sebagai bentuk pertunjukan. Kesan saya yang muncul nampak mempermainkan, bukan berarti menghancurkan aslinya. Justru saya memandang kerja dramaturgi yang dipilih seperti demikian untuk mempertahankan aslinya yang berhubungan dengan mitologi, ritual, sastra, dan seni lainnya. Saya membacanya eksplorasi dramaturgi yang diharapkan Gema untuk mendapatkan teks-teks puitis kontemporer lewat sinden, gong, dan vokal tersebut.
Saya juga melihat praktik yang dilakukan Gema tidak akan lari kerjanya dari sistem eksplorasi pertunjukan yang berbasis foklor. Cara-cara yang diambil dari tradisi atau ‘cerita rakyat’ yang menurut saya memiliki reputasi berbeda ketika ditatap dengan cara hari ini. Layaknya Ruth Finnegan (Profesor di Open University, Inggris), juga dalam kehidupan modern ini menganggap ‘cerita rakyat’ sebagai mata pelajaran akademik yang inovatif.
Gema secara implisit dalam eksplorasi itu, membawa saya pada pengalaman menonton sesuai dengan cara-cara masyarakat umum di Jawa dalam bertutur. Keterhubungan antara perilaku atau bawaan, ‘cerita rakyat’, pilihan alat musik, dan cara memperlakukan gong dalam sebuah sistem operasi diwujudkan sebagai satu kesatuan produksi. Tentu saja Gema tidak akan memperkuat bunyi yang terstruktur, gong ditabuh dengan kentongan, maupun syair yang tidak diperdengarkan secara umum “kemerduannya.” Karena dari capaian dan tujuan; tidak bukan eksplorasi yang saya sebut “main-main” sebagai orang awam. Pertunjukan tidak mengalami satu hubungan kerja dramaturgi dan tidak adanya entitas dalam pertunjukan, jikalau itu semua dilakukan dengan harmonisasi dan kaidah bermusik.
Salah satu karya lukisan surealis Roby Dwi Antono, Pesta Tiga, 2013
(Sumber: Sarasvati)
Karya Pesta Tiga Roby Dwi Antono (perupa, Ambarawa) diyakini oleh saya memiliki sistem operasi gagasan ke dalam karyanya, sekalipun dia tidak menggunakan istilah dramaturgi. Apa yang bisa saya input dalam karya ini? Saya melihat semacam pertukaran gagasan; ide, paradigma, dan etika dalam sebuah ruang yang dapat disebut taman.
Hubungan antar makhluk hidup dan tak hidup di alam terbuka membuat setiap spesies saling betukar wajah antara satu dengan lainnya. Manusia dengan binatang, manusia dengan superhero, manusia dengan mitologi, manusia dengan objek, dan manusia dengan tumbuhan, serta manusia dengan alien atau UFO. Di mana semua yang terekam dan tervisualkan hidup dengan performativitasnya masing-masing untuk saling mengaktualisasikan diri dalam realitas yang dihadapi kini, untuk masa yang akan datang; yang bisa mungkin Roby dapat melampaui rekor harga lelangnya sendiri yang mencapai 30.000 dolar Amerika.
Karya-karya Mark Ryden (perupa, Amerika), Yoshitomo Nara (perupa, Jepang), dan Marion Peck (perupa, Manila/Amerika), yang menginspirasi Roby secara tidak langsung sebagai hal yang tidak terungkap dalam perwujudan karyanya. Tetapi kepengaruhan itu sebagai hubungan visual dalam operasinya, hubungan antara tersembunyi dan terlihat, cara berkarya dengan sebelum dan sesudah, penyebab dan dll. Operasi ini melibatkan fungsi-gambar yang berbeda dalam lanskap terbuka untuk dijadikan sebuah pesta. Karya ini membawa pada tembakan imajinatif dan kenyataan, dan antara surealis dan realis. Jenis citra dalam Pesta Tiga seakan dimiliki bahwa saya hadir mengalami dan terjadi di tempat lain dengan peristiwa yang sedang ditatap, sebagai operasi yang mengambil sifat artistik dari apa yang saya sedang lihat.
Sistem pertukaran visual antar objek yang dihadirkan, topeng superhero yang dipakai pelayan dari kejauhan juga sebagai citra gambar yang didekatkan, karena superhero yang lain berada di atas meja makan sebagai sajian visual. Dan interaksi dalam transaksional ini sebagai operasi yang menghasilkan surealis di kepala Roby. Mungkin visibilitas yang diberikan pada sapuan kuasnya adalah berlebihan dalam hal mengungkapkan siapa yang mewakili dari pesta tersebut. Justru itu saya membacanya sebagai praktik dramaturgi; perpanjangan tubuh (makhluk hidup dan tak hidup) yang mengekspresikan gerak, yang mengekspresikan tak bergerak dengan proporsi yang terukur; menjadi sifat bahasa yang menonjolkan ekspresi perasaan atau membuat persepsi ide yang lebih kompleks.
Transaksional antar makhluk hidup dan tak hidup, saya justru membacaya bagian kerja perwujudan Roby yang dibentuk dari tekanan kontemporer di masa kini untuk membingkai simulacrumnya atas dasar mode yang tepat dari reproduksi material. Pilihan warna pun melalui kostum-kostum yang dipakai juga tidak menentang apa yang saya lihat di realitas sebelumnya. Transaksi ini juga sebagai sisipan antara senimannya dengan publik. Saya yang melihat tentu memiliki memori atau jejak tubuh yang direkam diri sendiri. Secara tidak sengaja, transaksinya berlaku dari sistem pertukaran tersebut. Roby sudah merujuk pada perhitungan atau permainan bahasa penandaan, yang sebagiannya merupakan dasar kerja dramaturgi; transaksi ini menghasilkan pertentangan kejiwaan secara tidak langsung dengan saya dalam melihat sistem operasi gambarnya yang telah bertukar.
Logo sebuah klub sepakbola Persib Bandung yang divisualkan oleh Adi Panuntun, “What A Wonderful Jabar” pada 17 September 2011, di Gedung Sate, Bandung
(Sumber: Youtube Sembilan Matahari)
Muhammad Adi Panuntun, yang lebih dikenal Adi Panuntun sebagai kreator video mapping, CEO dan Creative Head Sembilan Matahari (Bandung), dalam karyanya What A Wonderful Jabar video mapping Gedung Sate, secara kerja dramaturgi bahwa visual ini dioperasikan dari sistem ingatan. Publik yang menonton video mapping tersebut dengan Gedung Sate sebagai jembatan materialitas yang seolah-olah tanpa kata, tetapi syarat makna. Dalam pertemuannya dengan video yang dikelola Adi, gambar-gambar kontemporernya menunjukkan satu kebangkitan nostalgia dan esensi setiap gambar seperti terjamin pada ingatan seseorang dengan modenya dalam memproduksi bahan.
Produksi ingatan tentang kisah Jawa Barat, yang dimulai dari awal zaman kuno ketika para Dewa menciptakan tanah, air, dan kerajaan, diingatkan kembali oleh Adi; seakan dirinya merasa ada banyak kisah yang tergantikan dan dikalahkan oleh perkembangan upaya wacana di masa kini tentang kepemilikan dan pengungkapan suatu makna. Semangat “Bandung Lautan Api”- ketika orang-orang Bandung membakar kota itu sebelumnya (jatuh) ke tangan Administrasi Sipil Hindia Belanda dan tentara Sekutu, seperti diingatkan kembali tentang karakteristik dan identitas masyarakat Bandung sejatinya, atas segala macam perubahan dan pergeseran waktu yang terjadi di masa kini, yang mungkin berbeda dengan ingatan masa lalunya atas penggambaran tersebut.
Saya membaca gambar-gambar itu semacam persandian dari basis gambar tanpa kata pada prinsip reversibel kesetaraan antara keheningan gambar dengan apa yang Adi kobarkan; ada yang hilang dirasakannya kini. Saya semakin meyakini pada jalinan gambar-gambar berikutnya dioperasikan sebagai kendaraan ingatan untuk generasi hari ini dalam melihat wacana yang keras di masa lalu, dan coba diterjemahkannya oleh Adi menjadi “kalimat” yang berbeda.
Cara Adi menerjemahkan video mapping di Gedung Sate dalam operasi ingatan, sekalipun saya juga yakin dia tidak menyebutnya dengan istillah dramaturgi, tetapi Adi sangat memahami apa yang sedang diproduksinya. Konstruksi ingatan untuk refleksivitas juga terjalin pada gambar-gambar lainnya. Semacam perjalanan kekayaan budaya dan tradisi masyarakat Bandung, hingga logo club sepakbola Persib juga memberi input kepada saya bahwa gambar yang dipertemukan dengan Gedung Sate bergerak dalam diam, ketika kenyataan tidak lagi dapat mentransmisikan ke hadapannya; karenanya diingatkan tentang adanya semangat kebersamaan yang harus dikonstruksi kembali secara terus menerus.
Praktik kerja kolaboratif yang melibatkan sekitar 20 individu dari berbagai latar belakang seperti seniman, desainer, arsitek, ilustrator, animator, insinyur, dan sebagainya, merupakan sistem operasi ingatan yang ingin dibuat sehening mungkin dalam refleksivitasnya pada kerja dua potensi image: image sebagai bahan mentah, keberadaan material dan image sebagai wacana yang menyandikan perjalanan sejarah. Ide bergambar dengan karakter “puisi ingatan” yang mendefinisikan dua hubungan penting. Pertama, dengan cara gambar-gambar narasi dan Gedung Sate membuat sesuatu semakin terlihat pertemuan gambarnya. Kedua, gambar-gambar dari sejarah masa lalu dan masa kini membuat yang terlihat apa yang bertentangan dengan semangat setiap gambarnya, membuat saya sebagai orang di luar masyarakat Bandung terpantulkan untuk memperkuat ekspresi dari sebuah ide, dengan memeriksa dan melacak kembali hubungan ketubuhan dengan sejarah atau mengontrol emosi yang dirasakan oleh saya dalam menonton.
