Border Crossing Space Burneh
Memuat Catatan...
Cerita dan Catatan dari Border Crossing Space Burneh.
Seni bukan tujuan.Seni adalah alat, jembatan, dan cara bekerja.
Dimiliki oleh petani, dokter, ilmuwan, politisi — bukan hanya seniman.
Arsip
Saya ingin membuka tulisan ini dari pernyataan Hans-Georg Gadamer (1900-2002, filsuf Jerman) yang menjelaskan masalah pengetahuan historis adalah bahwa pengalaman yang dimiliki seseorang tetapi pengalaman orang lain, kelompok lain atau bahkan kebudayaan lain.
Saya juga pada awal sub terakhir bagian satu ini ingin kembali mengutip pemikiran Gadamer dalam Wranke: orientasi menuju “yang baik” mempertahankan perlunya akal budi.
Saya pada awal sub bagian ini ingin kembali mengutip pemikiran Gadamer dalam Wranke bahwa....fungsfi filsafat....tujuannya adalah “untuk memahami dunia dengan cara seseorang yang sama seseorang memahami perilakunya sendiri ketika seseorang mengetahui itu dengan baik
Apakah sebuah kafe memiliki kerja dramaturgi? Pertanyaan ini sebagian dari obrolan saya dengan Afrizal Malna (sastrawan, dramaturg, dan kurator), yang belakangan ini diketahui bersama melakukan praktik kerja melalui video dan desain grafis dengan platform digital melalui Youtube ataupun Instagram.
Lima tahun terakhir ini, saya memilih pekerjaan sebagai dramaturg setelah memeriksa dan melacak kemampuan maupun keterampilan.
Kafe tetap menjadi pilihan utama dalam memeriksa dan melacak praktik kerja dramaturgi.
Luckhurst melihat bahwa di Inggris, belum jelas juga apakah produksi drama nantinya sekalipun sudah mengalami perubahan yang cukup signifikan dari masa sebelumnya, apakah akan menjadi tertanam secara budaya di Inggris, seperti hal yang terjadi di Jerman dan AS.
Percakapan dengan Afrizal semakin lama membuat saya semakin ingin mengetahui penelitian Luckhurst lebih rinci, yang berpusat di Jerman dan Inggris.
Ke ara kerjanya masing-masing di setiap kepalanya, tidak hanya mengacu pada batasan antara hitam dan putih.
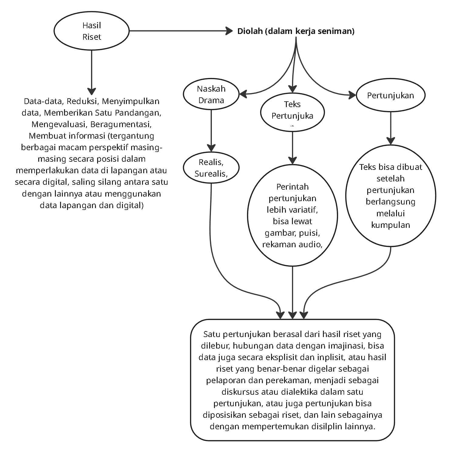
Saya ingin merefleksikan terhadap ‘diri’ sendiri, pada saat membaca makna (mungkin juga bukan) lakon Penggali Intan karya Kirjomulyo (1930-2000), tentu saja setiap pembaca memiliki metodenya agar terlibat dalam emosi dan hasil riset yang dilebur dengan imajinasinya oleh pengarang.